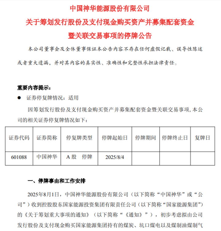
8月1日晚,中国神华公告称股指配资网,公司收到控股股东国家能源集团通知,初步考虑拟由上市公司发行股份及支付现金购买国家能源集团持有的煤炭、坑口煤电以及煤制油煤制气煤化工等相关资产并募集配套资金。
本次交易涉及的重组标的为国家能源集团持有的煤炭、坑口煤电以及煤制油煤制气煤化工等相关资产,包括国家能源集团国源电力有限公司、中国神华煤制油化工有限公司(简称“化工公司”)、国家能源集团新疆能源化工有限公司等13家公司的股权。不过,具体方案尚待进一步商讨确定,并视具体情况募集配套资金。
根据《上市公司重大资产重组管理办法》等相关法律法规的规定,本次交易构成关联交易,预计不构成重大资产重组,本次交易不会导致公司实控人变更。公告还显示,中国神华A股股票自8月4日开市起停牌,预计停牌时间不超过10个交易日。
据中国证券报,中国神华相关负责人表示,此次重组,将显著提升中国神华煤炭资源战略储备和一体化运营能力,同时根本性改善控股股东与上市公司在煤炭资源开发领域的业务重叠问题。
值得一提的是,自“并购六条”发布以来,千亿级并购事件频现。例如在此前,国泰君安已完成对海通证券的吸收合并,中国船舶吸收合并中国重工(维权)已获得注册批文等。若后期中国神华购买上述13家公司资产事项完成,上市公司大额并购或再添一例。
另外,就本次中国神华的收购事项而言,标的中不乏国家能源集团的“明星”资产。
据上海证券报,化工公司是国家能源集团的化工产业平台,公司业务聚焦于煤炭清洁高效转化,并成功建设并运营了世界唯一的百万吨级煤直接液化、世界首套60万吨/年煤制烯烃、亚洲首个10万吨级二氧化碳捕集与封存、世界首套5万吨/年聚乙醇酸可降解材料等一系列示范工程。
中国神华于2004年11月在北京成立,于2005年6月在港交所上市,于2007年10月在上交所上市。本集团的主营业务是煤炭、电力的生产和销售,铁路、港口和船舶运输,煤制烯烃等业务。
受煤炭销售量及平均销售价格下降影响,中国神华预计公司2025年上半年实现归母净利润为236亿元至256亿元。与上年同期法定披露数据相比,减少39亿元至59亿元,下降13.2%至20.0%。与经重述的上年同期数据相比,减少24亿元至44亿元,下降8.6%至15.7%。
截至8月1日收盘,中国神华A股报37.56元/股,总市值为7463亿元。该股在今年3月起开始低位反弹,累计上涨超12%。(来源:金融界)
海量资讯、精准解读,尽在新浪财经APP
责任编辑:张恒星 股指配资网
旭胜配资提示:文章来自网络,不代表本站观点。